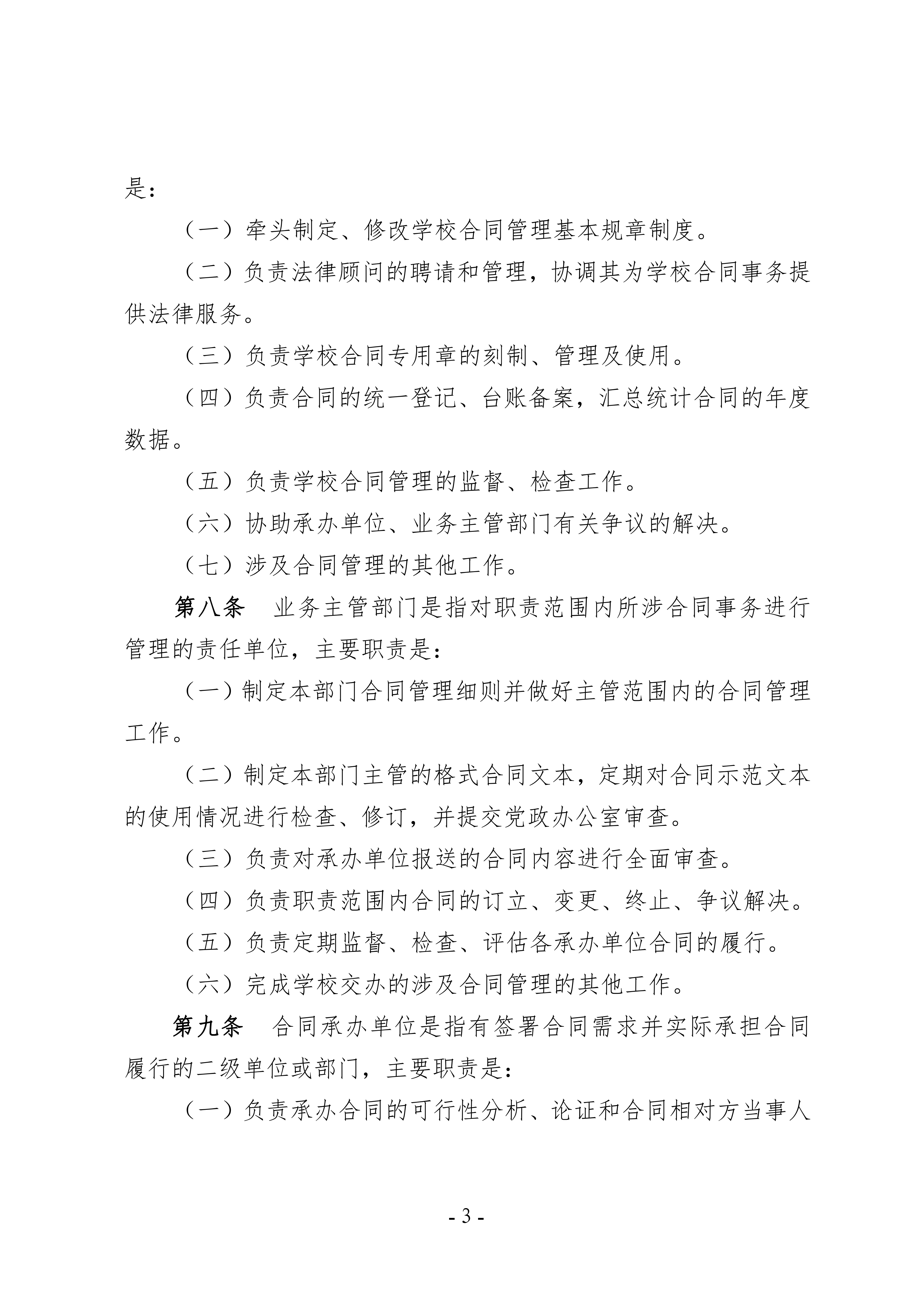
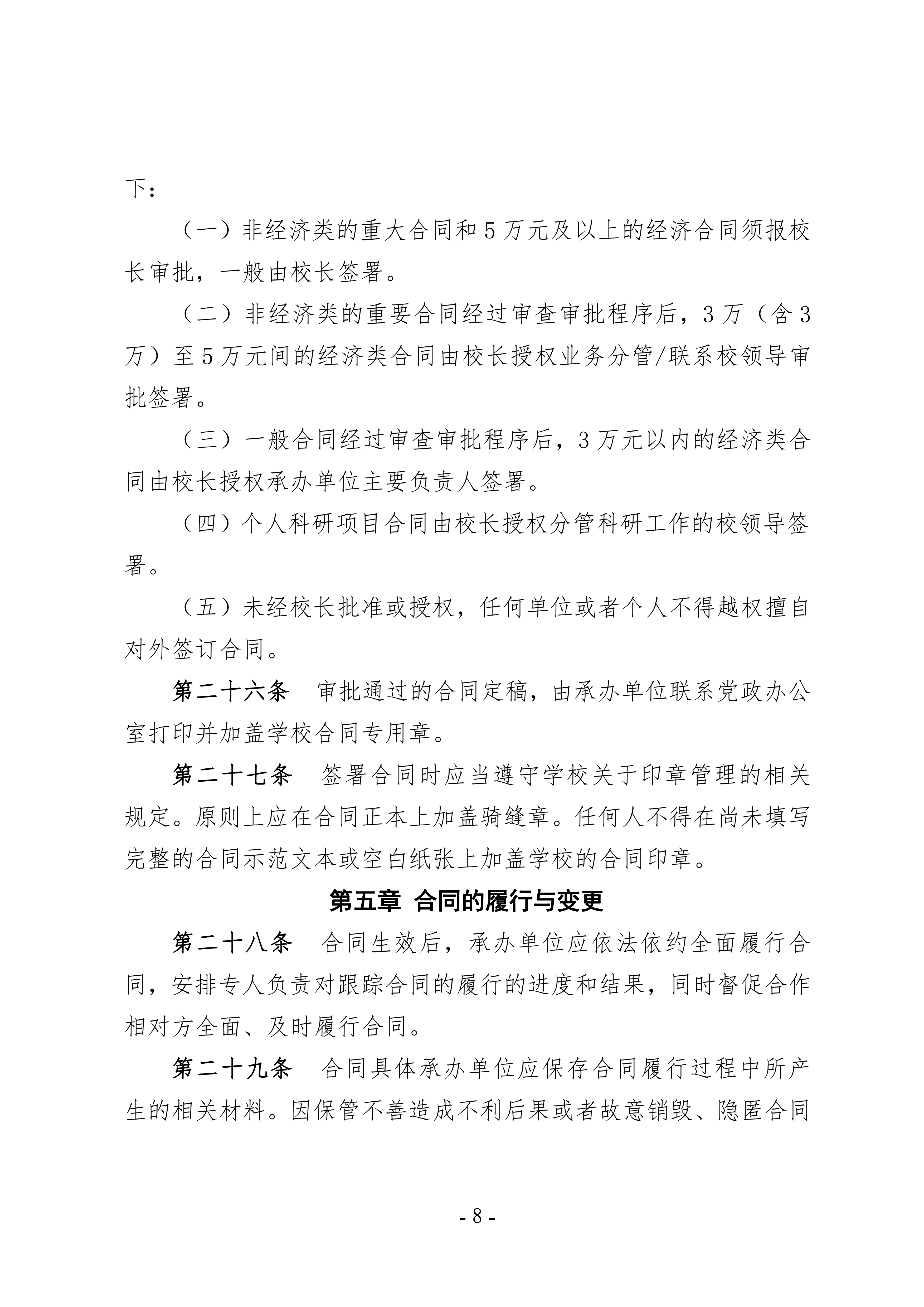
搜索
|
学院首页
Toggle navigation
首页
部门概况
部门简介
机构设置
职能职责
新闻通知
工作动态
通知公告
规章制度
党建工作
服务指南
党政公文
会议活动
请示报告
公务出行
印章管理
档案管理
信访工作
督查督办
合同管理
信息公开
下载专区
办公资料
学习资料
首页
>
规章制度
湖南女子学院合同管理办法(修订)
日期:2025-10-09 11:11:20 发布人:admin_dbxb 浏览量:
3
操作>>
湖南女子学院合同管理办法(修订).pdf
核发:0
点击数:3
【
收藏本页
】
上一篇:
没有了
下一篇:
湖南女子学院国内公务...
返回首页
关闭页面
分享到
相关链接
数字校园
通知公告
信息公开
图书馆
教育基金会